Abstract
Introduction: CLL is the most common leukemia in the U.S. and characterized by constitutively activated BCR signaling pathway, which has a crucial role both in normal B cell development and B cell malignancies. The biological events controlled by BCR signaling in CLL are not fully understood. Active BCR signaling is mediated through activation of the downstream kinase Bruton tyrosine kinase (BTK), which has become a key therapeutic target to inhibit BCR signaling for the treatment of B cell malignancies. We reasoned that blood samples from CLL patients before and after Bruton's tyrosine kinase inhibitors (BTKi) treatment would provide a valuable resource in the study of BCR modulation of epigenetic machinery in leukemic B cells.
Methods: We obtained blood samples from CLL patients before and after BTKi ibrutinib treatment and used them to study BCR signaling regulated genes (n = 8 patients, after one-year of continuous ibrutinib treatment). Gene expression profile of CLL B cells from patients before and after one-year ibrutinib treatment was analyzed by mRNA-seq seq. Genome wide Histone H3K4me1, H3K27ac, and H3K4me3 profile was determined by CUT&tag. Chromatin accessibility was determined by ATAC-seq. Putative enhancers were deleted by CRISPR-Cas9.
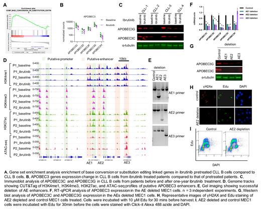
Results: Notably BTKi treatment led to the reduction of expression in genes associated with single strand DNA deamination (Fig. 1A) The BTKi regulated genes involved in this process mainly contains the APOBEC3 family genes (APOBEC3C, APOBEC3D APOBEC3F, APOBEC3G, APOBEC3H), and their expression levels showed a consistent reduction in CLL B cells from ibrutinib treated patients (Fig. 1B). We then confirmed the reduction of APOBEC3 levels by western blot in CLL B cells from four patients before and after one-year of continuous ibrutinib treatment (Fig. 1C). We hypothesized that BCR signaling regulates APOBEC3 expression by modifying the local chromatin around the APOBEC3 gene cluster and performed CUT&Tag to map the histone marks including H3K4me1, H3K4me3, H3K27ac and ATAC-seq. This approach permitted us to examine the chromatin accessibility of the leukemic cells from CLL patients before and then after one-year of continuous ibrutinib treatment. We found that BTKi treatment caused reductions of H3K4me1, H3K27ac, and chromatin accessibility at these regions in ibrutinib treated patients ( 7 of the 8 samples tested), however, there was no change of the promoter marker H3K4me3 (Fig. 1D), which indicated that BTKi treatment leads to APOBEC3 genes expression change via the regulation of their enhancer regulation (APOBEC3 enhancers, AEs). Based on the enrichment of H3K4me1, H3K27ac and chromatin accessibility, AE regions of the ibrutinib native samples contain three active enhancer modules, we designated these modules as AE1, AE2, and AE3 (Fig. 1D). To assess the functional activity of these enhancers on the expression of APOBEC3 genes, we investigated the consequence of deletion of each one of these AEs in the MEC1 cell line by CRISPR-Cas9. PCR analysis showed very robust deletion of AE1, AE2, and AE3 (Fig. 1E). Both deletion of AE1 or AE2 reduced the expression of APOBEC3 genes, while AE3 deletion suppressed the expression of APBEC3C, APOBEC3D, APOBEC3F and APOBEC3G, but not APOBEC3H, which is in closest proximity to AE3 (Fig. 1F, G). Together, we identified the BCR signaling dependent enhancers that regulate APOBEC3 expression. Since APOBEC3 deaminates ssDNA, we reasoned that APOBEC3 in CLL B cells may also contribute to replication stress and DNA instability. We found that MEC1 cells have a high level of spontaneous DNA damage in the S phase cells (Fig. 1H). which is associated with replication stress. However, AE2 deleted MEC cells showed decreased γH2Ax in the S phase cells (Fig. 1H). Edu/PI assay showed that MEC1 cells had a fraction of S phase cells with low Edu incorporation during S phase, also indicating DNA replication stress (Fig. 1I); however, AE2 deletion greatly increased Edu incorporation (Fig. 1I). Taken together, these data suggest that increased expression of APOBEC3 may be involved in DNA replication stress and drives genomic instability in malignant B cells.
Conclusion: We demonstrate a novel mechanism for BTKi suppression of APOBEC3 expression via direct enhancer regulation in CLL B cells, implicating BCR signaling as a potential regulator of leukemic genomic instability.
Parikh: Pharmacyclics, MorphoSys, Janssen, AstraZeneca, TG Therapeutics, Bristol Myers Squibb, Merck, AbbVie, and Ascentage Pharma: Research Funding; Pharmacyclics, AstraZeneca, Genentech, Gilead, GlaxoSmithKline, Verastem Oncology, and AbbVie: Membership on an entity's Board of Directors or advisory committees. Kay: AstraZeneca: Membership on an entity's Board of Directors or advisory committees; Abbvie: Membership on an entity's Board of Directors or advisory committees, Research Funding; Dava Oncology: Membership on an entity's Board of Directors or advisory committees; Genentech: Research Funding; Agios Pharm: Membership on an entity's Board of Directors or advisory committees; Pharmacyclics: Membership on an entity's Board of Directors or advisory committees, Research Funding; Sunesis: Research Funding; Juno Therapeutics: Membership on an entity's Board of Directors or advisory committees; Targeted Oncology: Membership on an entity's Board of Directors or advisory committees; Rigel: Membership on an entity's Board of Directors or advisory committees; Morpho-sys: Membership on an entity's Board of Directors or advisory committees; MEI Pharma: Research Funding; Behring: Membership on an entity's Board of Directors or advisory committees; Acerta Pharma: Research Funding; Bristol Meyer Squib: Membership on an entity's Board of Directors or advisory committees, Research Funding; TG Therapeutics: Research Funding; Tolero Pharmaceuticals: Research Funding; Oncotracker: Membership on an entity's Board of Directors or advisory committees; Janssen: Membership on an entity's Board of Directors or advisory committees; Celgene: Membership on an entity's Board of Directors or advisory committees, Research Funding; CytomX Therapeutics: Membership on an entity's Board of Directors or advisory committees.
